细胞铁死亡调控模式图
细胞焦亡:细胞焦亡(Pyroptosis)是一种最新发现的炎症细胞程序性死亡方式,主要通过炎症小体介导包含Caspase-1在内的多种Caspase的激活,造成包括GSDMD在内的多种Gasdermin家族成员发生剪切和多聚化,造成细胞穿孔,进而引起细胞死亡。相比于细胞凋亡(apoptosis),细胞焦亡发生的更快,并会伴随着大量促炎症因子的释放。细胞发生焦亡时,细胞会发生肿胀,在细胞破裂之前,细胞上形成凸出物(图A),之后细胞膜上形成孔隙,使细胞膜失去完整性,释放内容物,引起炎症反应,此时,细胞核位于细胞中央(图B),随着形态学的改变,细胞核固缩,DNA断裂。

细胞焦亡调控模式图
案例分析:
1.透射电镜形态学观察

图1.电镜观察细胞超微形态学特征,包括细胞膜,线粒体,细胞核的变化
2.细胞活性检测

图2.CCK-8检测细胞活性
细胞铁死亡相关基因表达量检测

图3.qPCR检测基因表达量的变化
3.细胞铁死亡调控通路的研究

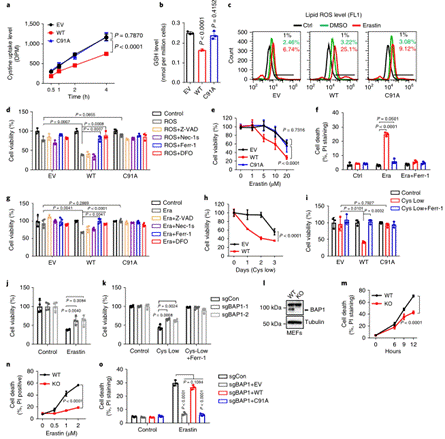
图4.BAP1抑制SLC7A11介导的胱氨酸摄取和促进铁死亡
细胞焦亡的研究方案
1.形态学观察

图5.细胞焦亡细胞电镜观察
2.焦亡相关蛋白检测

图6.WB检测焦亡相关蛋白
3.细胞焦亡调控通路研究

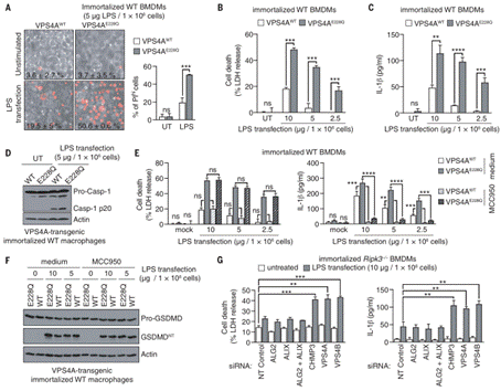
图7. ESCRT负调控caspase-1下游的细胞焦亡和细胞因子释放
参考文献
1. Ingold, I., et al., Selenium Utilization by GPX4 Is Required to Prevent Hydroperoxide-Induced Ferroptosis. Cell, 2018. 172(3): 409-422e21.
2. Du, J., et al., DHA inhibits proliferation and induces ferroptosis of leukemia cells through autophagy dependent degradation of ferritin. Free Radic Biol Med, 2019. 131: 356-369.
3. Lewerenz, J., et al.,Oxytosis/Ferroptosis-(Re-) Emerging Roles for Oxidative Stress-Dependent Non-apoptotic Cell Death in Diseases of the Central Nervous System. Front Neurosci, 2018. 12: 214.
4. Yuan, J., et al., Roles of Caspases in Necrotic Cell Death. Cell, 2016. 167(7): 1693-1704.